普宁市电子商务行业协会

首页 >
行业要闻

跨境报告丨2025上半年跨境电商行业报告

2025-09-01
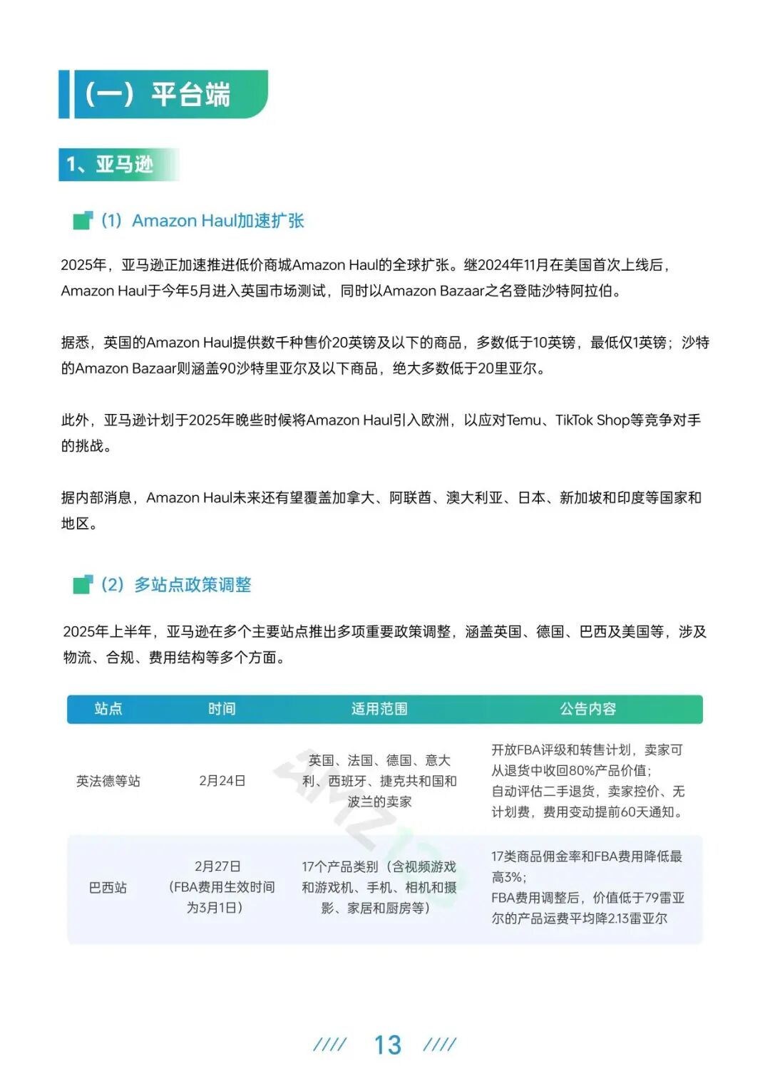
图片
图片
图片
图片
图片
图片
图片
图片
图片
图片
图片
图片
图片
图片
图片
图片
图片
图片
图片
图片
图片
图片
图片
图片
图片
图片
图片
图片
图片
图片
图片
图片
图片
图片
图片
图片
图片
图片
图片
图片
图片
图片
图片
图片
图片
图片
图片
图片
图片
图片

来源:AMZ123跨境电商